首页 > 工程案例 > 公司资讯

新闻资讯

News
公司资讯

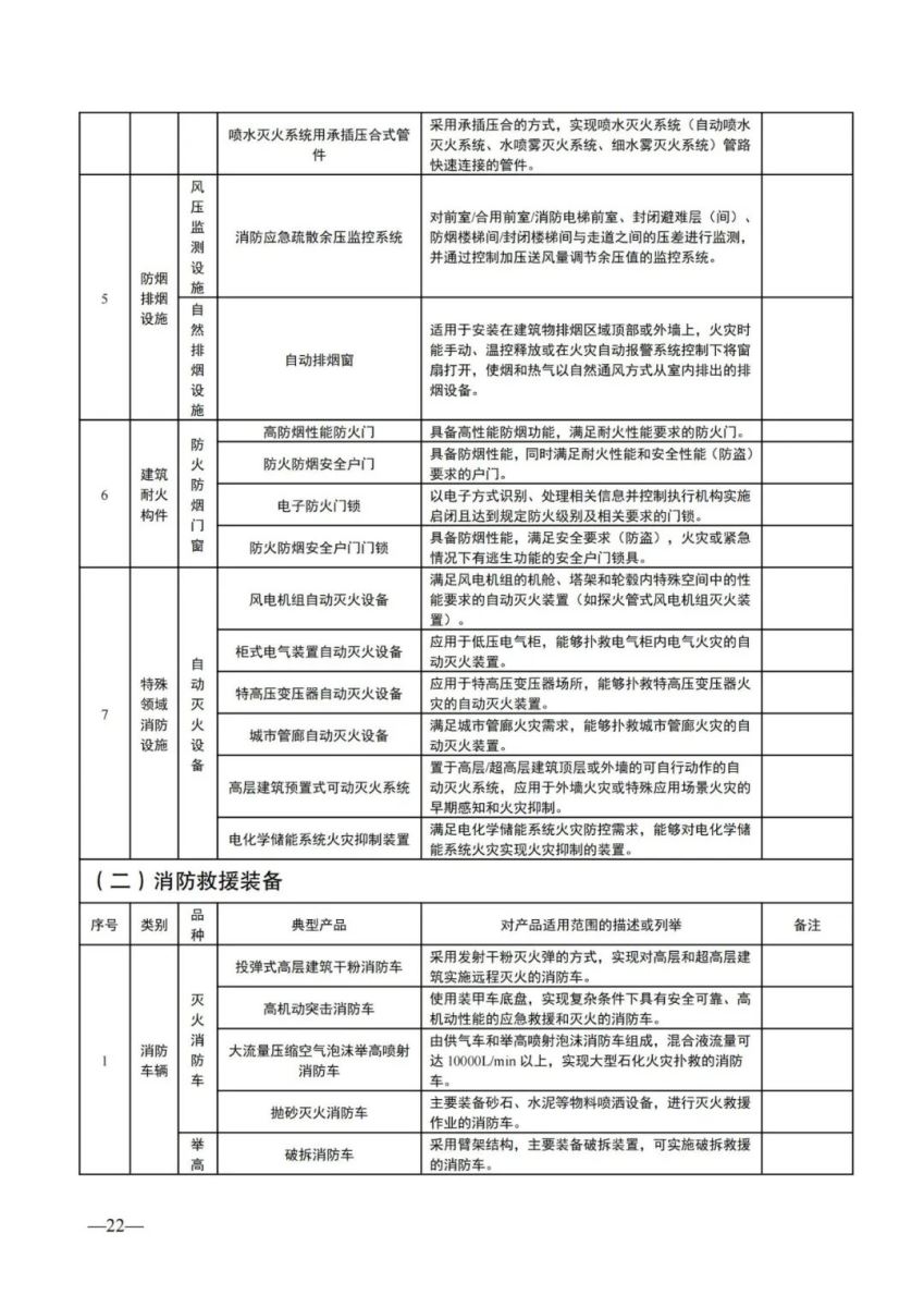
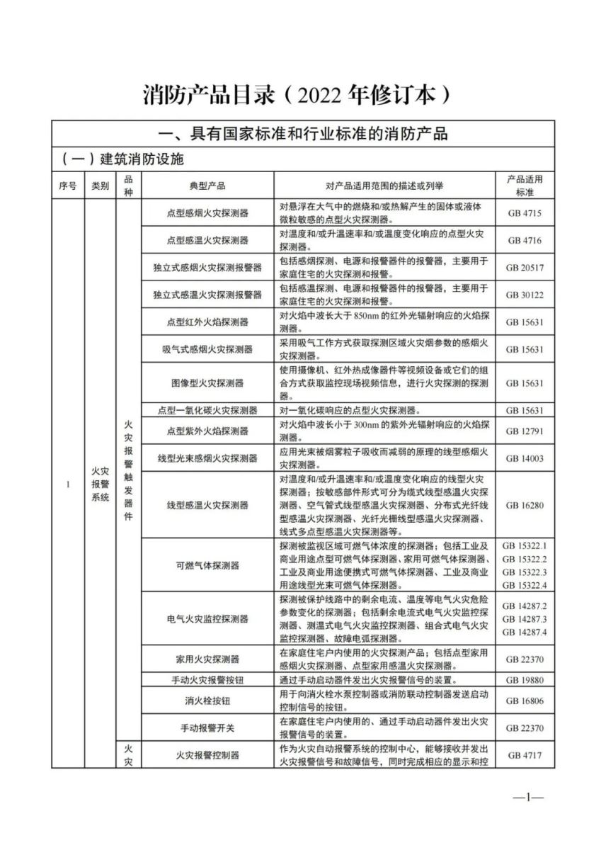
消防救援局印发消防产品目录

2022/9/1 17:31:17

 

  • 点击这里给我发消息
  • 点击这里给我发消息